의료 감수: 박석민 한의사 (대표원장)
쇼그렌증후군과 T reg 림프구
👨⚕️목차
쇼그렌 증후군
쇼그렌증후군과 T reg 림프구
・
쇼그렌증후군 등의 자가면역질환은
T 림프구, B 림프구 등의 면역세포가 자기 조직에 대한 관용(tolerance)를 상실하여
자기항원(자기 몸의 조직)에 대한 면역작용이 일어나면서부터 시작되는 질환입니다.
T 림프구는 흉선(Thymus)에서 훈련을 받는 림프구입니다.
흉선에서 음성선택과 양성선택의 과정을 거치면서
자기 조직에 대해 결합력이 강하지 않은 림프구만 살아남아 혈액으로 들어와 면역감시 작용을 하는 림프구입니다. 그런데 흉선에서 나온 T 림프구 중 일부는 자기 조직을 항원으로 인식하는 자기 반응성 T 림프구입니다. .
흉선에서 걸러내지 못한 자기반응성 림프구를 제거하기 위한 안전장치가 말초에 존재합니다.
그중 한 가지가 regulatory T cell (Treg cell)입니다. 이 림프구는 자기반응성 림프구를 공격하여 제거하는 역할을 한다고 알려져 있습니다. 만약 말초에 Treg의 농도가 낮아져서 자기반응성 림프구를 제거하지 못하게 된다면 자가면역질환의 활성이 높아지게 됩니다.

naive CD4+ T cell은 다양한 사이토카인의 자극을 받으면서 iTreg, Th17, Th2, Tfh, Th1 림프구로 분화하게 됩니다. 그중 IL-2. TGF-b는 FOXP3라는 전사조절자를 통하여 naive CD4+ T cell을 CD4+ Treg cell(=Foxp3+CD4 T cell)로 분화시킵니다.
좀 어려운 이야기를 하였는데요,
단순화해 보면 다음과 같습니다
"자가 면역 질환은 Treg 림프구의 농도가 적은 경향이 있다.
Treg 림프구는 naive CD4+ T cell이 FOXP3 전사 인자를 통해서 분화되어 만들어진다."
이러한 현상은 쇼그렌증후군에서도 동일하게 나타납니다.

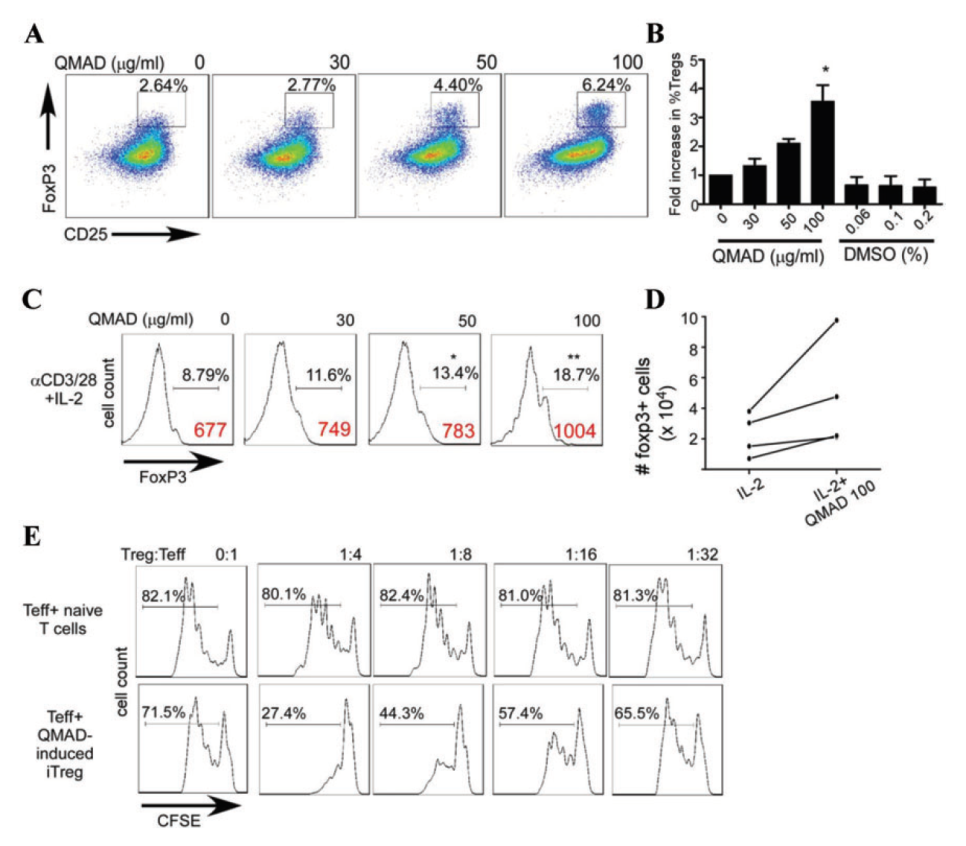
2013년도에 미국 뉴욕에 있는 Mount Sinai School of Medicine의 신장내과, 알러지면역학교실의 연구진들은 특정 한약(QM)이 Foxp3의 발현을 증가시켜서 naive CD4+ T cell이 Foxp3+CD4+ T cell 분화되는 과정을 촉진시킬 수 있음을 확인하였다고 합니다.
구체적인 내용을 살펴보겠습니다.
쇼그렌증후군 등의 자가면역질환을 연구하기 위한 목적은 아니었지만
장기이식 과정에서 면역학적 거부반응을 일으키는 동종 반응성 T cell을 억제하는 방법을 찾아 보던 중에 한약에 관심을 가지게 되었고, 가능성이 높은 53종류의 한약을 스크리닝 해본 결과 QM이 면역억제 기능이 가장 뛰어나다는 사실을 확인하게 되었습니다.
결론을 살펴보면
- QM은 memory CD8 T cell에서 생성되는 IFNr의 생성과 증식을 억제한다.
IFNr는 Th1 림프구에서 주로 분비되는 사이토카인으로, 세포매개면역, 대식세포 활성, 염증화 촉진 등의 일련의 과정을 통해서 자가면역질환으로 인한 조직 손상을 만들어내는 주요 면역물질입니다.
QM은 remarkably(뛰어나게도), CD45RO+ memory CD4+/CD8+ T cell로부터 생성되는 IFNr의 농도를 절반 정도 줄여줌을 확인하였습니다.
- QM은 Foxp3+ 의 발현을 증가시켜 Treg cell의 농도를 증가시킨다.

- 그 기전은 TGFb, IL-10의 분비를 늘려서 가능했던 것이 아니고, T cell AKT의 phosphorylation 과정을 통해서 가능한 것으로 보인다.
저자들은 디스커션에서
QM이 Treg의 분화를 유도할 수 있다는 것은 놀라운(notable) 결과였다라고 자평하고 있습니다.
자기반응성 T 림프구(auto reactive T lymphocytes)는 쇼그렌증후군을 비롯한 전신성 자가면역질환에 중요한 병리요인으로 인식되고 있습니다. 이를 억제하는 T reg 세포의 역할은 2000년도 중반부터 조명 받기 시작했기 때문에, 아직 모르는 면이 많이 있습니다.
자주 묻는 질문
Q1. T reg(조절 T세포)가 쇼그렌증후군에서 중요한 이유는 무엇인가요?
A1. T reg 세포는 면역 반응을 억제하여 자기 조직을 공격하지 않도록 면역 관용을 유지하는 '면역 브레이크' 역할을 합니다. 쇼그렌증후군에서는 T reg의 수나 기능이 저하되어 자가면역 반응이 통제되지 않고, 침샘과 눈물샘에 대한 공격이 지속됩니다.
Q2. T reg 기능을 회복시킬 수 있나요?
A2. 연구에서 면역 조절 치료로 T reg 기능이 개선되는 것이 확인되었습니다. 한약의 다중 면역 조절 기전 중 T reg 활성화 촉진이 포함되어 있으며, 이는 자가면역 반응의 근본 원인을 교정하는 접근입니다.
Q3. 혈액검사로 T reg 수치를 확인할 수 있나요?
A3. 유세포 분석(flow cytometry)으로 T reg (CD4+CD25+FoxP3+) 비율을 측정할 수 있지만, 일반 병원에서 일상적으로 시행하는 검사는 아닙니다. 임상적으로는 자가항체, 면역글로불린, 보체 수치의 변화로 면역 균형 상태를 간접적으로 평가합니다.